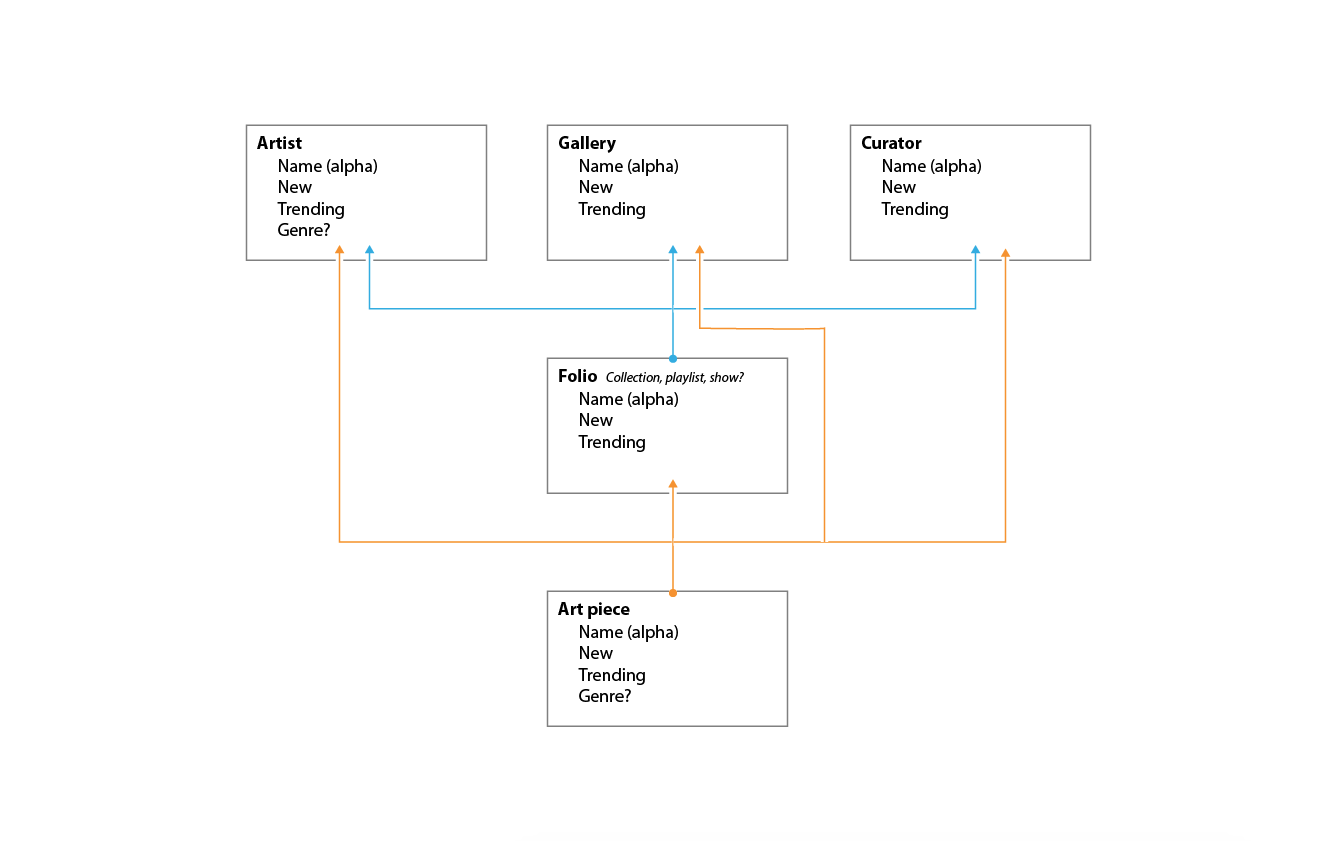
Vitro.tv wanted to utilize art appreciator's idle 4k TV by transforming them into vibrant pieces of art, curated by experts. When approached with this project, the envisioned product was largely undefined: think set-top box broadcasting an art screensaver. We helped ideate a podcast-esque curated art gallery from various curators in the international art community.
Art could be admired or interacted with using a unique wall-mounted touch-sensitive controller, a nod to art gallery plaques. Examining other digital art frame products, art-centered apps and services, and streaming set-top boxes, we were able to shape an identity and solidify our ideas into a satisfying experience.
- Client:
Vitro.tv - Date:
Sep 2015 - Category:
Identity, UX, UI



